Instance Verification Kit (IVK)
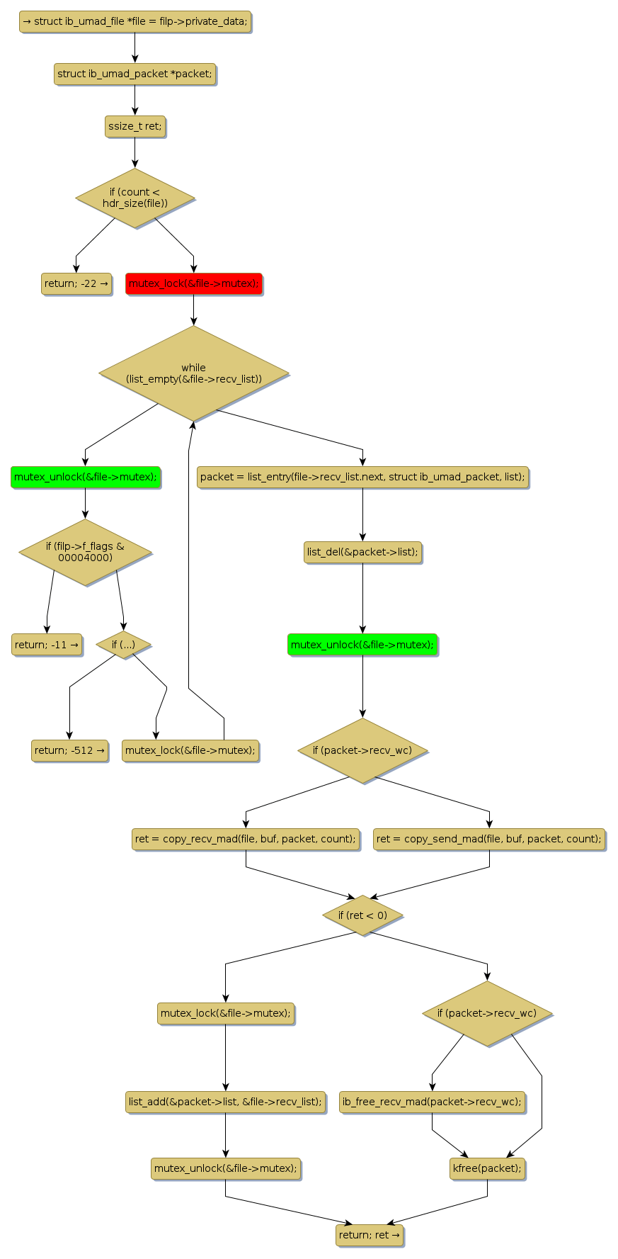
mutex lock @ [9682+25+/linux-3.19-rc1/drivers/infiniband/core/user_mad.c]
Instance Signature: mutex
|
The Matching Pair Graph:
|
|
Function Name
|
Control Flow Graph (CFG)
|
Events Flow Graph (EFG)
|
Source Correspondence
|
|
ib_umad_read
|
|
|
[9451+12+/linux-3.19-rc1/drivers/infiniband/core/user_mad.c]
|